
Figura 1. Spice (programma di simulazione con enfasi integrata del circuito)
Spice (programma di simulazione con enfasi integrata del circuito) è un programma per computer utilizzato per imitare come si comportano i circuiti elettronici.Puoi usarlo per verificare come funzioneranno i circuiti prima di costruirli.Con SPICE, puoi vedere come diverse parti come resistori, condensatori e transistor si esibiscono insieme in un circuito, rendendo il design più semplice e più veloce.

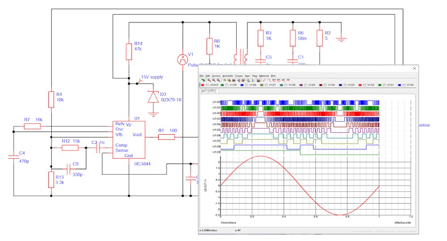
Figura 2. Simulazione delle spezie che mostra forme d'onda schematiche e di uscita del circuito
La simulazione delle spezie funziona creando un modello di computer di un circuito.Invece di costruire il circuito con parti reali, è possibile utilizzare il programma per descrivere ciascun componente come resistori, condensatori e transistor e come sono collegati.Il software agisce quindi come l'elettricità funziona attraverso il circuito e mostra cosa sarebbe successo.
Con spezie, puoi vedere risultati come tensione, corrente e potenza in diversi punti del circuito.Puoi anche cambiare parti, come provare un condensatore più grande o una resistenza più piccola e vedere immediatamente come reagisce il circuito.Puoi anche testare come si comporta il circuito con diversi segnali di input, come potenza costante o modifiche alle forme d'onda.
Ciò semplifica la ricerca di errori, risolvere i problemi e migliorare i progetti prima di trascorrere del tempo e denaro a costruire la cosa reale.Spice ti offre un modo sicuro e semplice per testare idee su un computer prima di creare hardware reale.
Spice è stato creato per la prima volta al Università della California, Berkeley All'inizio degli anni '70.È nato da un programma precedente chiamato Cancer, sviluppato alla fine degli anni '60 ed è stato pubblicato ufficialmente come Spice versione 1 Nel 1972. Il programma è stato messo a disposizione del pubblico gratuitamente, grazie al professor Donald Pederson, che credeva che i progressi nella tecnologia dovessero essere condivisi apertamente.
La prima versione di Spice è stata scritta a Fortran, una lingua usata per il calcolo scientifico in quel momento, ed è stata progettata per funzionare su computer mainframe.In 1975, Spice2 è stato rilasciato, offrendo maggiore precisione e funzionalità.Una delle revisioni più popolari è stata Spice2G.6, che è diventato utile per l'analisi e l'insegnamento dei circuiti.Una pietra miliare importante è arrivata nel 1985 con l'uscita di Spice3, riscritto nel linguaggio di programmazione C.Questa modifica ha reso le spezie più veloci, più flessibili e più facili da adattarsi ai nuovi sistemi di elaborazione.SPICE3 ha anche aggiunto il supporto per i nuovi modelli di dispositivi, come i mesfet, e ti ha permesso di utilizzare etichette di testo anziché solo numeri per i nodi del circuito.
Da allora, SPICE ha continuato a evolversi.Diverse aziende e produttori hanno costruito le proprie versioni, come PSPICE, HSPICE e LTSPICE, ciascuno di essi aggiungendo funzionalità specializzate, interfacce migliorate e librerie più grandi di componenti elettronici.Oggi Spice rimane uno degli strumenti più principali in elettronica.Sin dai suoi primi giorni sui computer mainframe alle versioni moderne in esecuzione su desktop e laptop, è diventato uno strumento standard per progettare, testare e perfezionare i circuiti prima di costruirli.

Figura 3. Vista 3D di una progettazione di circuiti stampati (PCB)
Spezie in simulazione a DC - Le spezie controlla come un circuito si comporta con segnali costanti e immutabili.La spezia mostra le tensioni e le correnti in ciascuna parte del circuito quando alimentate da una fonte costante.
Spezie in risposta AC - Studia spezie in che modo i circuiti rispondono ai segnali che cambiano con la frequenza.Ciò è utile nella progettazione di amplificatori, filtri e altri sistemi in cui le prestazioni dipendono dalla frequenza.
Spezie nel comportamento transitorio - Spice mostra come un circuito reagisce nel tempo quando gli ingressi cambiano improvvisamente o continuamente, come accendere e disattivare un dispositivo.Ti aiuta a visualizzare chiaramente i tempi e le forme d'onda.
Previsione delle spezie nella previsione del rumore - La spezia prevede segnali o disturbi indesiderati, chiamati rumore, in un circuito.Ciò consente di progettare sistemi più stabili e affidabili, specialmente nell'elettronica sensibile.
Spezie nella modellazione del dispositivo - SPICE può creare modelli di parti semplici come resistori e condensatori, nonché dispositivi complessi come diodi e transistor.Questi modelli si comportano come i componenti reali per una simulazione accurata.
Spezie nell'ottimizzazione del design - SPICE consente di testare praticamente i circuiti, modificare i valori dei componenti ed eseguire nuovamente le simulazioni.Ciò semplifica migliorare i progetti riducendo la necessità di prototipi fisici.
Spezie nell'istruzione - La spezia viene utilizzata nelle scuole e nelle università.Con programmi come PSPICE®, puoi imparare come funzionano i circuiti senza costose configurazioni di laboratorio, rendendolo uno strumento di insegnamento prezioso.

Figura 4. Spezia oltre l'elettronica: termico, elettromeccanico e multifisica
La spezia non si limita alla simulazione di circuiti elettronici;Le spezie possono anche essere utilizzate per modellare sistemi non elettrici come processi termici ed elettromeccanici.Questo funziona facendo analogie tra componenti elettrici e sistemi fisici.Ad esempio, la capacità di calore in un sistema termico può essere confrontata con la capacità elettrica, consentendo a SPICE di simulare come i flussi di calore e come si comportano i sistemi di raffreddamento.Ciò è particolarmente utile nella moderna elettronica, in cui la gestione del calore è fondamentale per un funzionamento affidabile.
Le spezie possono anche essere applicate a sistemi elettromeccanici, come motori e unità.Convertendo le parti meccaniche in modelli elettrici equivalenti, è possibile studiare insieme prestazioni elettriche e meccaniche in una simulazione.Questo aiuta a raffinare i progetti e garantire un'interazione regolare tra le diverse parti del sistema.
Oltre a questi usi, SPICE è stata anche estesa a aree come elettromagnetica e microfluidica.Nell'elettromagnetica, SPICE modella l'interazione dei campi elettrici e magnetici per migliorare l'efficienza del dispositivo.Nella microfluidica, SPICE utilizza analogie elettriche per prevedere il flusso di fluidi in canali molto piccoli, aiutandoti a ottimizzare i dispositivi lab-on-a-chip e sistemi simili.
Queste diverse applicazioni mostrano la flessibilità e il valore di Spice su più campi di gestione.Dalla gestione del calore al miglioramento dei motori, ai campi di modellazione o alla previsione del flusso di fluidi, SPICE fornisce una piattaforma unificata per i progetti di test e raffinazione prima di costruirli.
Spice rende il design del circuito più semplice e più veloce.Puoi testare le tue idee su un computer prima di costruire un hardware.Ciò consente di risparmiare tempo, riduce i costi ed evita errori all'inizio del processo.Fornisce anche dettagli accurati come tensione, corrente e potenza, aiutandoti a capire come funzionerà un circuito in realtà.SPICE supporta molti componenti diversi, da semplici resistori a dispositivi complessi come transistor e sistemi di alimentazione.I progetti possono essere modificati rapidamente e i risultati vengono mostrati istantaneamente, il che rende molto più semplice la raffinazione e il miglioramento dei circuiti.
Anche se Spice è eccezionale, ha anche alcuni limiti.L'accuratezza dei suoi risultati dipende da quanto siano buoni i modelli componenti, se i modelli non sono realistici, la simulazione potrebbe non corrispondere alle prestazioni effettive.Può anche essere difficile da usare, poiché la comprensione dell'installazione e dei risultati richiede una pratica.Per circuiti molto grandi e complessi, le spezie possono funzionare lentamente e richiedere un computer forte.Ancora più importante, SPICE non può sostituire completamente i test reali, poiché alcuni effetti fisici sono troppo complessi per essere modellati.Ciò significa che devi ancora costruire e testare i circuiti per confermare i risultati.
SPICE o programma di simulazione con enfasi integrata del circuito non è un semplice programma per i circuiti di test, è uno strumento principale per l'apprendimento, la progettazione e il miglioramento dei sistemi.Spice risparmia tempo, riduce i costi e rende i progetti più accurati.Anche se non può sostituire completamente i test effettivi, Spice ti dà un modo semplice per capire e migliorare il tuo lavoro.Usando Spice insieme, è possibile realizzare progetti migliori e più affidabili.
SU DI NOI
Soddisfazione del cliente ogni volta.Fiducia reciproca e interessi comuni.
Johnson Counter Basics: come funziona e le principali considerazioni
2024-09-11
Esplorare IC 7400: specifiche, configurazione del pin e applicazioni pratiche
2024-09-09
Sì, SPICE può simulare elementi logici digitali come cancelli, fermi e infradito.Tuttavia, è progettato principalmente per i circuiti analogici, quindi le simulazioni digitali potrebbero non essere efficienti come gli strumenti digitali specializzati.
Sì, ma richiede un po 'di apprendimento.All'inizio potresti trovare i comandi e configurare.Strumenti gratuiti come LTSPICE rendono più semplice con tutorial, circuiti di esempio e un'interfaccia grafica.
LTSPICE è una versione gratuita e migliorata di SPICE fornita con un'interfaccia per principianti, elaborazione più veloce e molti modelli integrati.A differenza delle spezie di base, è più facile per te e ampiamente utilizzato sia nel settore che nell'istruzione.
SÌ.Alcuni plug -in aggiungono supporto per parti avanzate come nuovi semiconduttori o dispositivi fotonici.Altri migliorano i grafici, l'analisi dei dati e l'interfaccia.Questi sono efficienti in settori come Automotive, in cui sono necessarie simulazioni termiche o affidabilità dettagliate.
SPICE è noto per l'accuratezza e la flessibilità, offrendo molti tipi di analisi come il rumore e i controlli di sensibilità.Strumenti come Multisim possono essere più facili da usare e meglio per i test hardware effettivi, mentre SPICE è più forte per le simulazioni dettagliate e avanzate.
E-mail: Info@ariat-tech.comHK TEL: +852 30501966INSERISCI: Rm 2703 27F Ho King Comm Centre 2-16,
Fa Yuen St MongKok Kowloon, Hong Kong.